转载:http://xinzhuxiansheng.com/articleDetail/
引言
回顾之前 Blog “Flink 源码 - Standalone - 探索 Flink Stream Job Show Plan 实现过程 - 构建 StreamGraph”中的 StreamWordCount
示例中 .socketTextStream().flatMap().map().keyBy().sum()
API 链路转换成 transformations
集合,同时每个 transformations 包含一个序号 id, 经过 StreamGraphGenerator
会创建一个 StreamGraph 对象,其内部包含 streamNodes (真实节点),virtualPartitionNodes(虚拟节点)同时也会为虚拟节点生成一个 id,StreamGraph 的 streamNodes 和它每个子项中的 inEdges
,outEdges
构成了一个有向无环图, 而 virtualPartitionNodes
虚拟节点 它的每个子项是是由虚拟节点的 id 作为 key,而 value 是由上游的 streamNode id,StreamPartitioner 和 StreamExchangeMode 组成,这里特别注意,StreamGraph
没有并发数的概念,所以,一个 streamNode,就仅代表一个节点,那 StreamWordCount 案例构成图如下:

List<Transformation> transformations:
transformations 链路的完整性是由 self 和它的 parent inputs 拼接而成的。

StreamGraph.streamNodes:

于上面关于 StreamGraph 的回顾,接下来,主要内容是 StreamGraph 转换成 JobGraph 的过程。
StreamGraph 转换成 JobGrap
回顾入口
入口PackagedProgramUtils#createJobGraph()
下面是 Flink Job Show Plan
入口流程图:

在之前 Blog “Flink 源码 - Standalone - 探索 Flink Stream Job Show Plan 实现过程 - 构建 StreamGraph”中大部分内容都在介绍 Pipeline pipeline = getPipelineFromProgram(...)
的执行逻辑,也就是 StreamGraph,接下来关注的核心方法是:
1
2
3
4
5
6
|
final JobGraph jobGraph =
FlinkPipelineTranslationUtil.getJobGraphUnderUserClassLoader(
packagedProgram.getUserCodeClassLoader(),
pipeline,
configuration,
defaultParallelism);
|
首先使用一个流程图来说明 JobGraph 构造的入口调用关系,从 PackagedProgramUtils#createJobGraph()
定位到 StreamingJobGraphGenerator#createJobGraph()
。

StreamingJobGraphGenerator#createJobGraph()
1
2
3
4
5
6
7
8
9
10
11
12
13
14
15
16
17
18
19
20
21
22
23
24
25
26
27
28
29
30
31
32
33
34
35
36
37
38
39
40
41
42
43
44
45
46
47
48
49
50
51
52
53
54
55
56
57
58
59
60
61
62
63
64
65
66
67
68
69
70
71
72
73
74
75
76
77
78
79
80
81
82
83
84
85
86
87
88
89
90
91
92
93
94
95
96
97
98
99
100
|
private JobGraph createJobGraph() {
preValidate();
jobGraph.setJobType(streamGraph.getJobType());
jobGraph.setDynamic(streamGraph.isDynamic());
jobGraph.enableApproximateLocalRecovery(
streamGraph.getCheckpointConfig().isApproximateLocalRecoveryEnabled());
// Generate deterministic hashes for the nodes in order to identify them across
// submission iff they didn't change.
Map<Integer, byte[]> hashes =
defaultStreamGraphHasher.traverseStreamGraphAndGenerateHashes(streamGraph);
// Generate legacy version hashes for backwards compatibility
List<Map<Integer, byte[]>> legacyHashes = new ArrayList<>(legacyStreamGraphHashers.size());
for (StreamGraphHasher hasher : legacyStreamGraphHashers) {
legacyHashes.add(hasher.traverseStreamGraphAndGenerateHashes(streamGraph));
}
setChaining(hashes, legacyHashes);
if (jobGraph.isDynamic()) {
setVertexParallelismsForDynamicGraphIfNecessary();
}
// Note that we set all the non-chainable outputs configuration here because the
// "setVertexParallelismsForDynamicGraphIfNecessary" may affect the parallelism of job
// vertices and partition-reuse
final Map<Integer, Map<StreamEdge, NonChainedOutput>> opIntermediateOutputs =
new HashMap<>();
setAllOperatorNonChainedOutputsConfigs(opIntermediateOutputs);
setAllVertexNonChainedOutputsConfigs(opIntermediateOutputs);
setPhysicalEdges();
markSupportingConcurrentExecutionAttempts();
validateHybridShuffleExecuteInBatchMode();
setSlotSharingAndCoLocation();
setManagedMemoryFraction(
Collections.unmodifiableMap(jobVertices),
Collections.unmodifiableMap(vertexConfigs),
Collections.unmodifiableMap(chainedConfigs),
id -> streamGraph.getStreamNode(id).getManagedMemoryOperatorScopeUseCaseWeights(),
id -> streamGraph.getStreamNode(id).getManagedMemorySlotScopeUseCases());
configureCheckpointing();
jobGraph.setSavepointRestoreSettings(streamGraph.getSavepointRestoreSettings());
final Map<String, DistributedCache.DistributedCacheEntry> distributedCacheEntries =
JobGraphUtils.prepareUserArtifactEntries(
streamGraph.getUserArtifacts().stream()
.collect(Collectors.toMap(e -> e.f0, e -> e.f1)),
jobGraph.getJobID());
for (Map.Entry<String, DistributedCache.DistributedCacheEntry> entry :
distributedCacheEntries.entrySet()) {
jobGraph.addUserArtifact(entry.getKey(), entry.getValue());
}
// set the ExecutionConfig last when it has been finalized
try {
jobGraph.setExecutionConfig(streamGraph.getExecutionConfig());
} catch (IOException e) {
throw new IllegalConfigurationException(
"Could not serialize the ExecutionConfig."
+ "This indicates that non-serializable types (like custom serializers) were registered");
}
jobGraph.setChangelogStateBackendEnabled(streamGraph.isChangelogStateBackendEnabled());
addVertexIndexPrefixInVertexName();
setVertexDescription();
// Wait for the serialization of operator coordinators and stream config.
try {
FutureUtils.combineAll(
vertexConfigs.values().stream()
.map(
config ->
config.triggerSerializationAndReturnFuture(
serializationExecutor))
.collect(Collectors.toList()))
.get();
waitForSerializationFuturesAndUpdateJobVertices();
} catch (Exception e) {
throw new FlinkRuntimeException("Error in serialization.", e);
}
if (!streamGraph.getJobStatusHooks().isEmpty()) {
jobGraph.setJobStatusHooks(streamGraph.getJobStatusHooks());
}
return jobGraph;
}
|
初始化 JobGraph 对象的一些属性值
在创建StreamingJobGraphGenerator
对象时,也会 JobGraph
对象,首先会给 jobGraph 赋值一些属性值,例如 jodID,jobName,jobType 以及开启本地恢复。
1
2
3
4
5
6
7
8
9
|
jobGraph = new JobGraph(jobID, streamGraph.getJobName());
...省略部分代码
jobGraph.setJobType(streamGraph.getJobType());
jobGraph.setDynamic(streamGraph.isDynamic());
jobGraph.enableApproximateLocalRecovery(
streamGraph.getCheckpointConfig().isApproximateLocalRecoveryEnabled());
|
为 StreamNode 生成确定性 hash
调用defaultStreamGraphHasher.traverseStreamGraphAndGenerateHashes()
为所有节点生成 hash,变量defaultStreamGraphHasher
是 StreamGraphHasher 接口类型,在 StreamingJobGraphGenerator
的构造方法中,使用 this.defaultStreamGraphHasher = new StreamGraphHasherV2();
作为它的默认实现。
1
2
3
4
5
|
// Generate deterministic hashes for the nodes in order to identify them across
// submission iff they didn't change.
Map<Integer, byte[]> hashes =
defaultStreamGraphHasher.traverseStreamGraphAndGenerateHashes(streamGraph);
|
StreamGraphHasherV2#traverseStreamGraphAndGenerateHashes()
方法会涉及到图的广度优先遍历算法,这里先补充下关于广度优先遍历
:
在广度优先遍历中,我们通常使用一个队列(Queue)来存储待访问的节点。初始时,将起始节点放入队列。然后,执行以下操作直到队列为空:
1.从队列中取出一个节点。
2.访问该节点,并将其标记为已访问。
3.将该节点的所有未被访问的邻近节点加入队列。
示例演示流程:
下面是一颗二叉树,现在要其使用广度优先遍历。
开始访问 num1
,然后将 num1
插入 队列Q
,注意这是“首次入队”

-
从队列Q
读取 num1
,获取num1
的子节点:num4
, num12
,并且依次入队

-
从队列Q
读取 num4
,获取num4
的子节点:num60
, num23
,并且依次入队

-
从队列Q
读取 num12
,获取num12
的子节点:num71
, num29
,并且依次入队

依次类推,
到这里,差不多可以写出一段伪代码:
1
2
3
4
5
6
7
8
|
创建队列 Q
将 root 节点 放入 Q中
while((node = Q.poll()!=null)){
获取 node 的子节点,subNodes;
将 subNodes for循环 添加到 队列 Q中
}
|
这样就完成了 广度优先遍历
,其实在图数据结构中,它与树最大不同的是节点和边可以形成一个循环
,它的节点和边的关系放在邻接表
。 所以图的广度优先遍历,需要一个集合来判断当前节点是否遍历过,看下图中的 num23
, 当 num4
和num12
出队后,都读取了num23
,显然它读取了2遍,所以 判断一个节点是否遍历过,是很重要的
。
接下来,看StreamGraphHasherV2#traverseStreamGraphAndGenerateHashes()
的实现过程。
在StreamGraphHasherV2#traverseStreamGraphAndGenerateHashes()
方法中,创建了 Set visited 、 Queue remaining 和 List sources , visited 存储已访问过的节点, remaining 存储待访问的节点, sources 存储 StreamGraph的 顶端节点。
for 循环,将 sources 节点放入 remaining,visited 集合中。
1
2
3
4
|
for (Integer sourceNodeId : sources) {
remaining.add(streamGraph.getStreamNode(sourceNodeId));
visited.add(sourceNodeId);
}
|
然后利用 while 循环遍历 remaining 队列里面的子项,在if 调用 generateNodeHash()
生成 hash值,并put 到 hashes集合
中,但显然它也会返回 false
。 这显然有些符合我们的示例中的预期,访问的结果一般不会希望再移除它,让它有机会再访问一次。 下面结合generateNodeHash()
的实现来介绍后续处理逻辑;
1
2
3
4
5
6
7
8
9
10
11
12
13
14
15
16
17
18
19
20
21
22
23
24
25
|
while ((currentNode = remaining.poll()) != null) {
// Generate the hash code. Because multiple path exist to each
// node, we might not have all required inputs available to
// generate the hash code.
if (generateNodeHash(
currentNode,
hashFunction,
hashes,
streamGraph.isChainingEnabled(),
streamGraph)) {
// Add the child nodes
for (StreamEdge outEdge : currentNode.getOutEdges()) {
StreamNode child = streamGraph.getTargetVertex(outEdge);
if (!visited.contains(child.getId())) {
remaining.add(child);
visited.add(child.getId());
}
}
} else {
// We will revisit this later.
visited.remove(currentNode.getId());
}
}
|
StreamGraphHasherV2#generateNodeHash()
方法是生成 Node的hash 值的核心方法,下面是它的流程图:

若用户通过 uid()
函数配置了 transformationUID
值,则重新初始化 hasher 计算 hash值, 否则调用generateDeterministicHash()
创建 hash 值, 不过 generateDeterministicHash()
方法内部 generateNodeLocalHash()
方法更让人琢磨不透,似乎 Hasher对象 生成hash 值有某种顺序似的。
hashes集合是在 StreamGraphHasherV2#traverseStreamGraphAndGenerateHashes()
创建的,在 StreamGraph 的广度遍历过程中,计算 Operator的 Hash值 并放入 hashes 集合中, 下面是generateNodeLocalHash()
方法的注释,其实目的是一目了然,StreamNode id计算 hash 无法保证它的不变性
,所以,它使用 hashes 的下标,因为 StreamGraph 构造的图是一个有向图
。
1
2
3
4
|
// Include stream node to hash. We use the current size of the computed
// hashes as the ID. We cannot use the node's ID, because it is
// assigned from a static counter. This will result in two identical
// programs having different hashes.
|
如果当前 Node 的父节点存在没有计算好 hash值,则返回 false,将它从 visited
集群移除掉
1
2
3
4
5
6
7
8
9
10
11
12
|
if (userSpecifiedHash == null) {
// Check that all input nodes have their hashes computed
for (StreamEdge inEdge : node.getInEdges()) {
// If the input node has not been visited yet, the current
// node will be visited again at a later point when all input
// nodes have been visited and their hashes set.
if (!hashes.containsKey(inEdge.getSourceId())) {
return false;
}
}
// ...
|
为了验证上面需要优先遍历SourceId
的逻辑,举一个示例说明,注意该示例其实没有什么业务逻辑价值,仅是为了拼凑Show Plan
的链路,达到验证的效果。
StreamWordCountMultipleSourceVariation.java
1
2
3
4
5
6
7
8
9
10
11
12
13
14
15
16
17
18
19
20
21
22
23
24
25
26
27
28
29
30
31
32
33
34
35
|
public class StreamWordCountMultipleSourceVariation {
private static Logger logger = LoggerFactory.getLogger(StreamWordCountMultipleSourceVariation.class);
public static void main(String[] args) throws Exception {
StreamExecutionEnvironment env = StreamExecutionEnvironment.getExecutionEnvironment(new Configuration());
env.setRestartStrategy(RestartStrategies.fixedDelayRestart(3, Time.of(10, TimeUnit.SECONDS)));
DataStreamSource<String> source1 = env.socketTextStream("localhost", 7777);
DataStreamSource<String> source2 = env.socketTextStream("localhost", 8888);
SingleOutputStreamOperator<Tuple2<String, Long>> source2Transformed = source2
.flatMap((String line, Collector<String> words) -> {
Arrays.stream(line.split(" ")).forEach(words::collect);
})
.returns(Types.STRING)
.map(word -> Tuple2.of(word, 1L))
.returns(Types.TUPLE(Types.STRING, Types.LONG))
.setParallelism(2);
DataStream<String> source1AndTransformedSource2 = source1.union(source2Transformed.map(t -> t.f0).returns(Types.STRING));
SingleOutputStreamOperator<Tuple2<String, Long>> wordAndOne = source1AndTransformedSource2
.flatMap((String line, Collector<String> words) -> {
Arrays.stream(line.split(" ")).forEach(words::collect);
})
.returns(Types.STRING)
.map(word -> Tuple2.of(word, 1L))
.returns(Types.TUPLE(Types.STRING, Types.LONG))
.setParallelism(2);
KeyedStream<Tuple2<String, Long>, String> wordAndOneKS = wordAndOne.keyBy(t -> t.f0);
SingleOutputStreamOperator<Tuple2<String, Long>> result = wordAndOneKS.sum(1).setParallelism(1).uid("wc-sum");
result.print();
env.execute();
}
}
|
对上面示例进行打包mvn clean package
, 然后在 Flink WEB UI 的 Submit New Job
上传 Jar,点击Show Plan
得到下面拓扑图:
在之前 Blog “Flink 源码 - Standalone - 探索 Flink Stream Job Show Plan 实现过程 - 构建 StreamGraph”中大部分内容都在介绍 Pipeline pipeline = getPipelineFromProgram(...)
的执行逻辑,也就是 StreamGraph,接下来关注的核心方法是:
1
2
3
4
5
6
|
final JobGraph jobGraph =
FlinkPipelineTranslationUtil.getJobGraphUnderUserClassLoader(
packagedProgram.getUserCodeClassLoader(),
pipeline,
configuration,
defaultParallelism);
|
首先使用一个流程图来说明 JobGraph 构造的入口调用关系,从 PackagedProgramUtils#createJobGraph()
定位到 StreamingJobGraphGenerator#createJobGraph()
。

StreamingJobGraphGenerator#createJobGraph()
1
2
3
4
5
6
7
8
9
10
11
12
13
14
15
16
17
18
19
20
21
22
23
24
25
26
27
28
29
30
31
32
33
34
35
36
37
38
39
40
41
42
43
44
45
46
47
48
49
50
51
52
53
54
55
56
57
58
59
60
61
62
63
64
65
66
67
68
69
70
71
72
73
74
75
76
77
78
79
80
81
82
83
84
85
86
87
88
89
90
91
92
93
94
95
96
97
98
99
100
|
private JobGraph createJobGraph() {
preValidate();
jobGraph.setJobType(streamGraph.getJobType());
jobGraph.setDynamic(streamGraph.isDynamic());
jobGraph.enableApproximateLocalRecovery(
streamGraph.getCheckpointConfig().isApproximateLocalRecoveryEnabled());
// Generate deterministic hashes for the nodes in order to identify them across
// submission iff they didn't change.
Map<Integer, byte[]> hashes =
defaultStreamGraphHasher.traverseStreamGraphAndGenerateHashes(streamGraph);
// Generate legacy version hashes for backwards compatibility
List<Map<Integer, byte[]>> legacyHashes = new ArrayList<>(legacyStreamGraphHashers.size());
for (StreamGraphHasher hasher : legacyStreamGraphHashers) {
legacyHashes.add(hasher.traverseStreamGraphAndGenerateHashes(streamGraph));
}
setChaining(hashes, legacyHashes);
if (jobGraph.isDynamic()) {
setVertexParallelismsForDynamicGraphIfNecessary();
}
// Note that we set all the non-chainable outputs configuration here because the
// "setVertexParallelismsForDynamicGraphIfNecessary" may affect the parallelism of job
// vertices and partition-reuse
final Map<Integer, Map<StreamEdge, NonChainedOutput>> opIntermediateOutputs =
new HashMap<>();
setAllOperatorNonChainedOutputsConfigs(opIntermediateOutputs);
setAllVertexNonChainedOutputsConfigs(opIntermediateOutputs);
setPhysicalEdges();
markSupportingConcurrentExecutionAttempts();
validateHybridShuffleExecuteInBatchMode();
setSlotSharingAndCoLocation();
setManagedMemoryFraction(
Collections.unmodifiableMap(jobVertices),
Collections.unmodifiableMap(vertexConfigs),
Collections.unmodifiableMap(chainedConfigs),
id -> streamGraph.getStreamNode(id).getManagedMemoryOperatorScopeUseCaseWeights(),
id -> streamGraph.getStreamNode(id).getManagedMemorySlotScopeUseCases());
configureCheckpointing();
jobGraph.setSavepointRestoreSettings(streamGraph.getSavepointRestoreSettings());
final Map<String, DistributedCache.DistributedCacheEntry> distributedCacheEntries =
JobGraphUtils.prepareUserArtifactEntries(
streamGraph.getUserArtifacts().stream()
.collect(Collectors.toMap(e -> e.f0, e -> e.f1)),
jobGraph.getJobID());
for (Map.Entry<String, DistributedCache.DistributedCacheEntry> entry :
distributedCacheEntries.entrySet()) {
jobGraph.addUserArtifact(entry.getKey(), entry.getValue());
}
// set the ExecutionConfig last when it has been finalized
try {
jobGraph.setExecutionConfig(streamGraph.getExecutionConfig());
} catch (IOException e) {
throw new IllegalConfigurationException(
"Could not serialize the ExecutionConfig."
+ "This indicates that non-serializable types (like custom serializers) were registered");
}
jobGraph.setChangelogStateBackendEnabled(streamGraph.isChangelogStateBackendEnabled());
addVertexIndexPrefixInVertexName();
setVertexDescription();
// Wait for the serialization of operator coordinators and stream config.
try {
FutureUtils.combineAll(
vertexConfigs.values().stream()
.map(
config ->
config.triggerSerializationAndReturnFuture(
serializationExecutor))
.collect(Collectors.toList()))
.get();
waitForSerializationFuturesAndUpdateJobVertices();
} catch (Exception e) {
throw new FlinkRuntimeException("Error in serialization.", e);
}
if (!streamGraph.getJobStatusHooks().isEmpty()) {
jobGraph.setJobStatusHooks(streamGraph.getJobStatusHooks());
}
return jobGraph;
}
|
初始化 JobGraph 对象的一些属性值
在创建StreamingJobGraphGenerator
对象时,也会 JobGraph
对象,首先会给 jobGraph 赋值一些属性值,例如 jodID,jobName,jobType 以及开启本地恢复。
1
2
3
4
5
6
7
8
9
|
jobGraph = new JobGraph(jobID, streamGraph.getJobName());
...省略部分代码
jobGraph.setJobType(streamGraph.getJobType());
jobGraph.setDynamic(streamGraph.isDynamic());
jobGraph.enableApproximateLocalRecovery(
streamGraph.getCheckpointConfig().isApproximateLocalRecoveryEnabled());
|
为 StreamNode 生成确定性 hash
调用defaultStreamGraphHasher.traverseStreamGraphAndGenerateHashes()
为所有节点生成 hash,变量defaultStreamGraphHasher
是 StreamGraphHasher 接口类型,在 StreamingJobGraphGenerator
的构造方法中,使用 this.defaultStreamGraphHasher = new StreamGraphHasherV2();
作为它的默认实现。
1
2
3
4
5
|
// Generate deterministic hashes for the nodes in order to identify them across
// submission iff they didn't change.
Map<Integer, byte[]> hashes =
defaultStreamGraphHasher.traverseStreamGraphAndGenerateHashes(streamGraph);
|
StreamGraphHasherV2#traverseStreamGraphAndGenerateHashes()
方法会涉及到图的广度优先遍历算法,这里先补充下关于广度优先遍历
:
在广度优先遍历中,我们通常使用一个队列(Queue)来存储待访问的节点。初始时,将起始节点放入队列。然后,执行以下操作直到队列为空:
1.从队列中取出一个节点。
2.访问该节点,并将其标记为已访问。
3.将该节点的所有未被访问的邻近节点加入队列。
示例演示流程:
下面是一颗二叉树,现在要其使用广度优先遍历。

开始访问 num1
,然后将 num1
插入 队列Q
,注意这是“首次入队”

从队列Q
读取 num1
,获取num1
的子节点:num4
, num12
,并且依次入队

从队列Q
读取 num4
,获取num4
的子节点:num60
, num23
,并且依次入队
从队列Q
读取 num12
,获取num12
的子节点:num71
, num29
,并且依次入队

依次类推,
到这里,差不多可以写出一段伪代码:
1
2
3
4
5
6
7
8
|
创建队列 Q
将 root 节点 放入 Q中
while((node = Q.poll()!=null)){
获取 node 的子节点,subNodes;
将 subNodes for循环 添加到 队列 Q中
}
|
这样就完成了 广度优先遍历
,其实在图数据结构中,它与树最大不同的是节点和边可以形成一个循环
,它的节点和边的关系放在邻接表
。 所以图的广度优先遍历,需要一个集合来判断当前节点是否遍历过,看下图中的 num23
, 当 num4
和num12
出队后,都读取了num23
,显然它读取了2遍,所以 判断一个节点是否遍历过,是很重要的
。

接下来,看StreamGraphHasherV2#traverseStreamGraphAndGenerateHashes()
的实现过程。
在StreamGraphHasherV2#traverseStreamGraphAndGenerateHashes()
方法中,创建了 Set visited 、 Queue remaining 和 List sources , visited 存储已访问过的节点, remaining 存储待访问的节点, sources 存储 StreamGraph的 顶端节点。
for 循环,将 sources 节点放入 remaining,visited 集合中。
1
2
3
4
5
|
for (Integer sourceNodeId : sources) {
remaining.add(streamGraph.getStreamNode(sourceNodeId));
visited.add(sourceNodeId);
}
|
然后利用 while 循环遍历 remaining 队列里面的子项,在if 调用 generateNodeHash()
生成 hash值,并put 到 hashes集合
中,但显然它也会返回 false
。 这显然有些符合我们的示例中的预期,访问的结果一般不会希望再移除它,让它有机会再访问一次。 下面结合generateNodeHash()
的实现来介绍后续处理逻辑;
1
2
3
4
5
6
7
8
9
10
11
12
13
14
15
16
17
18
19
20
21
22
23
24
25
|
while ((currentNode = remaining.poll()) != null) {
// Generate the hash code. Because multiple path exist to each
// node, we might not have all required inputs available to
// generate the hash code.
if (generateNodeHash(
currentNode,
hashFunction,
hashes,
streamGraph.isChainingEnabled(),
streamGraph)) {
// Add the child nodes
for (StreamEdge outEdge : currentNode.getOutEdges()) {
StreamNode child = streamGraph.getTargetVertex(outEdge);
if (!visited.contains(child.getId())) {
remaining.add(child);
visited.add(child.getId());
}
}
} else {
// We will revisit this later.
visited.remove(currentNode.getId());
}
}
|
StreamGraphHasherV2#generateNodeHash()
方法是生成 Node的hash 值的核心方法,下面是它的流程图:

若用户通过 uid()
函数配置了 transformationUID
值,则重新初始化 hasher 计算 hash值, 否则调用generateDeterministicHash()
创建 hash 值, 不过 generateDeterministicHash()
方法内部 generateNodeLocalHash()
方法更让人琢磨不透,似乎 Hasher对象 生成hash 值有某种顺序似的。
hashes集合是在 StreamGraphHasherV2#traverseStreamGraphAndGenerateHashes()
创建的,在 StreamGraph 的广度遍历过程中,计算 Operator的 Hash值 并放入 hashes 集合中, 下面是generateNodeLocalHash()
方法的注释,其实目的是一目了然,StreamNode id计算 hash 无法保证它的不变性
,所以,它使用 hashes 的下标,因为 StreamGraph 构造的图是一个有向图
。
1
2
3
4
5
|
// Include stream node to hash. We use the current size of the computed
// hashes as the ID. We cannot use the node's ID, because it is
// assigned from a static counter. This will result in two identical
// programs having different hashes.
|
如果当前 Node 的父节点存在没有计算好 hash值,则返回 false,将它从 visited
集群移除掉
1
2
3
4
5
6
7
8
9
10
11
12
|
if (userSpecifiedHash == null) {
// Check that all input nodes have their hashes computed
for (StreamEdge inEdge : node.getInEdges()) {
// If the input node has not been visited yet, the current
// node will be visited again at a later point when all input
// nodes have been visited and their hashes set.
if (!hashes.containsKey(inEdge.getSourceId())) {
return false;
}
}
// ...
|
为了验证上面需要优先遍历SourceId
的逻辑,举一个示例说明,注意该示例其实没有什么业务逻辑价值,仅是为了拼凑Show Plan
的链路,达到验证的效果。
StreamWordCountMultipleSourceVariation.java
1
2
3
4
5
6
7
8
9
10
11
12
13
14
15
16
17
18
19
20
21
22
23
24
25
26
27
28
29
30
31
32
33
34
35
|
public class StreamWordCountMultipleSourceVariation {
private static Logger logger = LoggerFactory.getLogger(StreamWordCountMultipleSourceVariation.class);
public static void main(String[] args) throws Exception {
StreamExecutionEnvironment env = StreamExecutionEnvironment.getExecutionEnvironment(new Configuration());
env.setRestartStrategy(RestartStrategies.fixedDelayRestart(3, Time.of(10, TimeUnit.SECONDS)));
DataStreamSource<String> source1 = env.socketTextStream("localhost", 7777);
DataStreamSource<String> source2 = env.socketTextStream("localhost", 8888);
SingleOutputStreamOperator<Tuple2<String, Long>> source2Transformed = source2
.flatMap((String line, Collector<String> words) -> {
Arrays.stream(line.split(" ")).forEach(words::collect);
})
.returns(Types.STRING)
.map(word -> Tuple2.of(word, 1L))
.returns(Types.TUPLE(Types.STRING, Types.LONG))
.setParallelism(2);
DataStream<String> source1AndTransformedSource2 = source1.union(source2Transformed.map(t -> t.f0).returns(Types.STRING));
SingleOutputStreamOperator<Tuple2<String, Long>> wordAndOne = source1AndTransformedSource2
.flatMap((String line, Collector<String> words) -> {
Arrays.stream(line.split(" ")).forEach(words::collect);
})
.returns(Types.STRING)
.map(word -> Tuple2.of(word, 1L))
.returns(Types.TUPLE(Types.STRING, Types.LONG))
.setParallelism(2);
KeyedStream<Tuple2<String, Long>, String> wordAndOneKS = wordAndOne.keyBy(t -> t.f0);
SingleOutputStreamOperator<Tuple2<String, Long>> result = wordAndOneKS.sum(1).setParallelism(1).uid("wc-sum");
result.print();
env.execute();
}
}
|
对上面示例进行打包mvn clean package
, 然后在 Flink WEB UI 的 Submit New Job
上传 Jar,点击Show Plan
得到下面拓扑图:

我对图中的节点进行标记了序号,注意,我们暂时不讨论节点的具体含义,但并没有忽略它与上游节点的关系处理,例如 我们将这种与上游关系的处理成为handlerUpstreamRelationships()
,仅是讨论图的广度遍历过程,图片中2个Source 起点,分别是 num1
,num5
, 那么按照广度遍历,将 num1,num2放入队列,若 num1 优先出队,num2再放入队列,此时队列中是[num5,num2], 完成读取后,将 num5出队,num6放入队列,此时队列中是[num2,num6], 在这之前每个numx出队都会去处理handlerUpstreamRelationships()
,接着 num2 出队,你会发现它的上游 num1,num7
, 我们仅处理了 num1,因为 num6还没有出队,所以num7
还未处理到,所以 num2 应该延缓到 num7
处理完后再处理handlerUpstreamRelationships()
。
上面的测试 Case,表达的意思是,如果遍历某个节点时,它的上游节点(父节点)没有处理过,那它暂时不能处理,需上游节点处理过后,才能轮到自己。
那么回到 StreamGraphHasherV2#generateNodeHash()
方法中的 for循环, 若hashes 处理过的集合中不包含它的上游节点,则返回 false。
1
2
3
4
5
6
7
8
9
|
for (StreamEdge inEdge : node.getInEdges()) {
// If the input node has not been visited yet, the current
// node will be visited again at a later point when all input
// nodes have been visited and their hashes set.
if (!hashes.containsKey(inEdge.getSourceId())) {
return false;
}
}
|
若上游节点都遍历过后,会调用generateDeterministicHash()
计算 Node 的 hash 值,注意其内部方法generateNodeLocalHash(hasher, hashes.size())
将hashes.size()
作为哈希算法的输入值(即以当前节点在 StreamGraph 中遍历位置作为哈希算法的输入参数)
1
2
3
4
5
6
|
// Include stream node to hash. We use the current size of the computed
// hashes as the ID. We cannot use the node's ID, because it is
// assigned from a static counter. This will result in two identical
// programs having different hashes.
generateNodeLocalHash(hasher, hashes.size());
|
还需注意它与是否能和下游节点 chain一起的个数有关,通过 for 循环遍历当前节点的 OutEdges,同时判断是否可以 chain在一起。
1
2
3
4
5
6
7
8
9
10
|
// Include chained nodes to hash
for (StreamEdge outEdge : node.getOutEdges()) {
if (isChainable(outEdge, isChainingEnabled, streamGraph)) {
// Use the hash size again, because the nodes are chained to
// this node. This does not add a hash for the chained nodes.
generateNodeLocalHash(hasher, hashes.size());
}
}
|
针对isChainable
的处理逻辑:首选下游节点的 输入边大小只能为1(downStreamVertex.getInEdges().size() == 1
); 在 isSameSlotSharingGroup()
中:上下游 StreamNode 的 SlotSharingGroup
需是同一个 且 SlotShargingGroup 在不设置的情况在,它的缺省值是 default
; 在 areOperatorsChainable()
中:判断上下游 StreamNode 它是否支持 chain 策略; arePartitionerAndExchangeModeChainable()
判断 edge的分区策略; upStreamVertex.getParallelism() == downStreamVertex.getParallelism()
上下游节点的并行度要保持一致; 最后是 StreamGraph 要开启 chaining;
StreamingJobGraphGenerator#isChainable()
1
2
3
4
5
|
public static boolean isChainable(StreamEdge edge, StreamGraph streamGraph) {
StreamNode downStreamVertex = streamGraph.getTargetVertex(edge);
return downStreamVertex.getInEdges().size() == 1 && isChainableInput(edge, streamGraph);
}
|
StreamingJobGraphGenerator#isChainableInput()
1
2
3
4
5
6
7
8
9
10
11
12
13
14
15
16
17
18
19
20
21
22
23
24
25
|
private static boolean isChainableInput(StreamEdge edge, StreamGraph streamGraph) {
StreamNode upStreamVertex = streamGraph.getSourceVertex(edge);
StreamNode downStreamVertex = streamGraph.getTargetVertex(edge);
if (!(upStreamVertex.isSameSlotSharingGroup(downStreamVertex)
&& areOperatorsChainable(upStreamVertex, downStreamVertex, streamGraph)
&& arePartitionerAndExchangeModeChainable(
edge.getPartitioner(), edge.getExchangeMode(), streamGraph.isDynamic())
&& upStreamVertex.getParallelism() == downStreamVertex.getParallelism()
&& streamGraph.isChainingEnabled())) {
return false;
}
// check that we do not have a union operation, because unions currently only work
// through the network/byte-channel stack.
// we check that by testing that each "type" (which means input position) is used only once
for (StreamEdge inEdge : downStreamVertex.getInEdges()) {
if (inEdge != edge && inEdge.getTypeNumber() == edge.getTypeNumber()) {
return false;
}
}
return true;
}
|
最后通过for (StreamEdge inEdge : node.getInEdges())
确保所有输入节点在进入循环之前已经设置了它们的哈希值(调用这个方法)。然后,对于每个输入边,它获取源节点的哈希值,并检查这个哈希值是否存在。如果不存在,它会抛出一个异常。最后,它使用异或和乘法操作来更新当前节点的哈希值。这个过程会对所有的输入边进行迭代,直到计算出最终的哈希值。
1
2
3
4
5
6
7
8
9
10
11
12
|
generateNodeLocalHash(hasher, hashes.size());
// Include chained nodes to hash
for (StreamEdge outEdge : node.getOutEdges()) {
if (isChainable(outEdge, isChainingEnabled, streamGraph)) {
// Use the hash size again, because the nodes are chained to
// this node. This does not add a hash for the chained nodes.
generateNodeLocalHash(hasher, hashes.size());
}
}
|
处理 UserHash
在StreamGraphHasherV2#generateNodeHash()
处理逻辑可知节点 hash 值可根据transformationUID
生成, 但也存在另一种: 在 StreamGraph还存在 UserHash 设置, 拿StreamWordCount
示例进行改造, 针对每个操作符可通过UidHash()
方法设置 hash 值。
1
2
|
SingleOutputStreamOperator<Tuple2<String, Long>> result = wordAndOneKS
.sum(1).setParallelism(1).uid("wc-sum").setUidHash("aaaaaaaaaaaaaaaaaaaaaaaaaaaaaaaa");
|
// yzhou TODO 是否存在优先级 ??
设置 Chain链
StreamingJobGraphGenerator#setChaining()
方法是设置 Chain链的入口,在buildChainedInputsAndGetHeadInputs()
方法会对每个 Source 创建一个 OperatorChainInfo ,它的返回值是一个Map,其结构chainEntryPoints
是一个以SourceId
为 key,value 是 new OperatorChainInfo(sourceNodeId, hashes, legacyHashes, chainedSources, streamGraph) 的 Map, 取出 chainEntryPoints的 Value 转换成 initialEntryPoints
。
1
2
3
4
5
6
7
8
9
10
11
12
13
14
15
16
17
18
19
20
|
private void setChaining(Map<Integer, byte[]> hashes, List<Map<Integer, byte[]>> legacyHashes) {
// we separate out the sources that run as inputs to another operator (chained inputs)
// from the sources that needs to run as the main (head) operator.
final Map<Integer, OperatorChainInfo> chainEntryPoints =
buildChainedInputsAndGetHeadInputs(hashes, legacyHashes);
final Collection<OperatorChainInfo> initialEntryPoints =
chainEntryPoints.entrySet().stream()
.sorted(Comparator.comparing(Map.Entry::getKey))
.map(Map.Entry::getValue)
.collect(Collectors.toList());
// iterate over a copy of the values, because this map gets concurrently modified
for (OperatorChainInfo info : initialEntryPoints) {
createChain(
info.getStartNodeId(),
1, // operators start at position 1 because 0 is for chained source inputs
info,
chainEntryPoints);
}
}
|
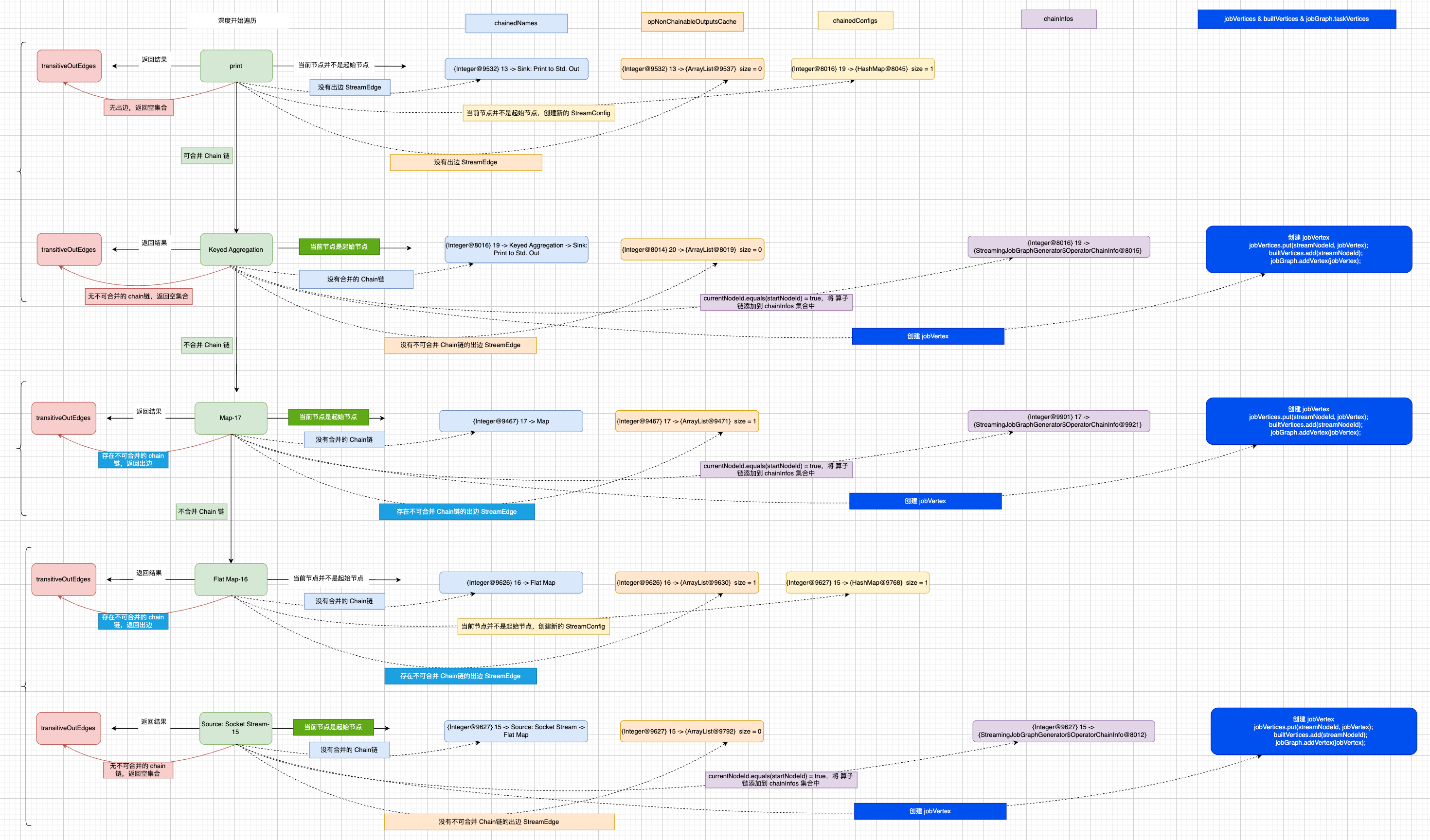
createChain()
经过上面的铺垫,在没有开始介绍 createChain()方法之前,不知道你是否有一些预期结果, 再例如下面的图应该不会陌生:
图中 DAG1 是 StreamGraph 中 StreamNode构建的有向无环图,而 DAG2 是 Flink WEB UI 展示的 Job Plan 图,拿 Source 和 FlatMap两个 StreamNode 节点合并示例来看,他们合并在一起, 并且有了新的节点名称还有其他的一些设置。 那有了这样的预期,我们再来了解 createChain() 的处理逻辑。
调用 createChain()方法传入的形参有: Source节点 Id,chain 下标(下标从 Source 为0 开始,下一个节点是 1), 算子链 Info,起始链头集合 chainEntryPoints。
首先从 chainInfo 获取起始节点 Id,那对于 StreamWordCount 案例来说,获取的是 Source 节点 Id,builtVertices
集合用于存放已经构造的 StreamNode ,避免重复构造,那对于 Source 节点来说是第一次。
createChain()
方法中存在3个集合容器,transitiveOutEdges
存储整个算子链的出边,chainableOutputs
存储可以构造 Chain链的 StreamEdge,nonChainableOutputs
存储不可以构造 Chain链的 StreamEdge。
遍历 当前节点的 OutEdges(出边),根据 isChainable()方法判断是否可以合并,关于 isChainable()
在上面生成节点 hash时,已介绍过,此处不再多做介绍,将可以链接的 StreamEdge 和 不可以链接的 StreamEdge 分别添加到对应的集合容器中,然后再分别遍历两个集合容器并且递归调用 createChain()
, 代码如下:
1
2
3
4
5
6
7
8
9
10
11
12
13
14
15
16
17
18
19
|
for (StreamEdge chainable : chainableOutputs) {
transitiveOutEdges.addAll(
createChain(
chainable.getTargetId(),
chainIndex + 1,
chainInfo,
chainEntryPoints));
}
for (StreamEdge nonChainable : nonChainableOutputs) {
transitiveOutEdges.add(nonChainable);
createChain(
nonChainable.getTargetId(),
1, // operators start at position 1 because 0 is for chained source inputs
chainEntryPoints.computeIfAbsent(
nonChainable.getTargetId(),
(k) -> chainInfo.newChain(nonChainable.getTargetId())),
chainEntryPoints);
}
|
可以链接的chainableOutputs
集合中的递归要与不可以链接的nonChainableOutputs
集合中的递归结合一起看,因为涉及到 chainInfo、chainEntryPoints 两个变量的改变。
- 可以链接继续递归 StreamEdge的下游节点,并且 链的下标 + 1;
- 不可以链接继续递归 StreamEdge的下游节点,此时重置 chain链的下标为1, 重新开始计数,所以需要重新生成链路信息 chainInfo, 则 StreamEdge 的下游节点作为下次计算 Chain链合并的起点,将新生成的 chainInfo 放入
chainEntryPoints
集合中,所以可以从 chainEntryPoints
集中查看 Chain链的多个起始位置。
而递归的终止条件是:当前节点没有 OutEdge(出边) 或者当前节点已经完成转换(builtVertices集合已存在)
createChain() 递归部分
1
2
3
4
5
6
7
8
9
10
11
12
13
14
15
16
17
18
19
20
21
22
23
24
25
26
27
28
29
30
31
32
33
34
35
36
37
38
39
40
41
42
43
44
45
46
47
48
49
50
51
52
53
54
55
56
57
58
59
60
61
62
|
private List<StreamEdge> createChain(
final Integer currentNodeId,
final int chainIndex,
final OperatorChainInfo chainInfo,
final Map<Integer, OperatorChainInfo> chainEntryPoints) {
// 从 chainInfo 获取起始节点 Id
Integer startNodeId = chainInfo.getStartNodeId();
// builtVertices 存放已经构建的 StreamNode ID,避免重复构建
if (!builtVertices.contains(startNodeId)) {
List<StreamEdge> transitiveOutEdges = new ArrayList<StreamEdge>();
// chainableOutputs 存放可以构造 Chain链的 StreamEdge
List<StreamEdge> chainableOutputs = new ArrayList<StreamEdge>();
// nonChainableOutputs 存放不可以构造 Chain链的 StreamEdge
List<StreamEdge> nonChainableOutputs = new ArrayList<StreamEdge>();
// 当前 StreamNode
StreamNode currentNode = streamGraph.getStreamNode(currentNodeId);
// 遍历当前 StreamNode 的 OutEdges,根据是否能构造 Chain链,分成存储在2个不同的集合中
for (StreamEdge outEdge : currentNode.getOutEdges()) {
if (isChainable(outEdge, streamGraph)) {
chainableOutputs.add(outEdge);
} else {
nonChainableOutputs.add(outEdge);
}
}
/**
* 遍历可以构建算子链的 StreamEdge,递归调用 createChain(), 将所有结果全部添加到 transitiveOutEdges
*
*
* 递归终止:
* 当前节点没有 OutEdge
* 当前节点已经完成转换
*/
for (StreamEdge chainable : chainableOutputs) {
transitiveOutEdges.addAll(
createChain(
chainable.getTargetId(),
chainIndex + 1,
chainInfo,
chainEntryPoints));
}
/**
* 遍历不可以构建算子链的 StreamEdge,将其添加到 transitiveOutEdges
* 为什么直接放入 transitiveOutEdges集合中,说明待会要直接创建链接的边
* 此时重新构建chainInfo.newChain(nonChainable.getTargetId()) 相当于
* startNodeId = TargetId
*/
for (StreamEdge nonChainable : nonChainableOutputs) {
transitiveOutEdges.add(nonChainable);
createChain(
nonChainable.getTargetId(),
1, // operators start at position 1 because 0 is for chained source inputs
chainEntryPoints.computeIfAbsent(
nonChainable.getTargetId(),
(k) -> chainInfo.newChain(nonChainable.getTargetId())),
chainEntryPoints);
}
省略部分代码 ...
}
|
通过递归终止条件可知,整个图的遍历是以深度优先
,所以下面的代码逻辑(下面 createChain() 代码跳过了递归部分)优先处理的是Print Sink
;
设置算子链的名称,它是由当前节点 OperatorName 或者 chainEntryPoints中的算子链名称拼接得到;设置算子链的最小资源以及首选资源,仍然与算子链有关;
chainInfo.addNodeToChain()
其含义是将当前节点是否处理过 Chain,并添加到StreamingJobGraphGenerator.OperatorChainInfo#chainedNodes
集合中,也会将节点hash 放入chainedOperatorHashes
Map中,表示同一个算子链中全部的算子连接关系,key 是算子链的起始节点,value 存放链接关系,集合中的子项 f0是当前节点的 hash 值,f1是 legacyHashes,若操作符并未设置UidHash(),则它默认是 null。 OperatorChainInfo 对象代表一次链路信息,那它内部的 chainedNoeds集合属性代表是其内部节点信息。
需特别注意: chainInfo 链路信息,由于存在chainableOutputs
和nonChainableOutputs
两个集合的递归遍历,若从深度优先遍历时,当前节点需判断它与链路信息的起始节点是否一致,可判断出它是可以链路的chainableOutputs
递归的还是不可以链路nonChainableOutputs
递归的,这是因为可以链路的chainableOutputs
递归传入的 chainInfo 始终是上游的,只有在不可以链路的情况下,才会创建新的 chainInfo 链路信息。
检查当前节点是否有输入或输出格式,如果存在,则将添加到格式容器中。
1
2
3
4
5
6
7
8
9
10
11
12
13
14
15
16
17
18
19
20
21
22
23
24
25
26
27
28
29
30
31
32
33
34
35
36
37
38
39
40
|
private List<StreamEdge> createChain(
final Integer currentNodeId,
final int chainIndex,
final OperatorChainInfo chainInfo,
final Map<Integer, OperatorChainInfo> chainEntryPoints) {
省略部分代码 ...
// 把当前节点 id对应的
chainedNames.put(
currentNodeId,
createChainedName(
currentNodeId,
chainableOutputs,
Optional.ofNullable(chainEntryPoints.get(currentNodeId))));
// chain 的最小资源
chainedMinResources.put(
currentNodeId, createChainedMinResources(currentNodeId, chainableOutputs));
// chain 的首选资源
chainedPreferredResources.put(
currentNodeId,
createChainedPreferredResources(currentNodeId, chainableOutputs));
// 将当前节点添加到链中,并获取该节点的操作符 ID
OperatorID currentOperatorId =
chainInfo.addNodeToChain(
currentNodeId,
streamGraph.getStreamNode(currentNodeId).getOperatorName());
// 检查当前节点是否有输入或输出格式,如果存在,则将添加到格式容器中
if (currentNode.getInputFormat() != null) {
getOrCreateFormatContainer(startNodeId)
.addInputFormat(currentOperatorId, currentNode.getInputFormat());
}
if (currentNode.getOutputFormat() != null) {
getOrCreateFormatContainer(startNodeId)
.addOutputFormat(currentOperatorId, currentNode.getOutputFormat());
}
省略部分代码 ...
}
|
判断当前节点是否是算子链的起始节点,不是则创建新 StreamConfig 对象,设置 chainIndex、OperatorName、设置当前节点的操作符设置(checkpoint,inputConfig,setTypeSerializerOut,时间语义配置)、链式输出配置(例如侧输出流)。 然后更新 currentNodeId 对应的 StreamConfig; 如果当前节点等于起始节点,则调用StreamingJobGraphGenerator#createJobVertex()
方法生成 JobVertex,并且会存储在 jobVertices
、jobGraph.taskVertices
集合中,会将当前节点id 存储在 builtVertices
。
1
2
3
4
5
6
7
8
9
10
11
12
13
14
15
16
17
18
19
20
21
22
23
24
25
26
27
28
29
30
31
32
33
34
35
36
37
38
39
40
41
42
43
44
45
46
47
48
49
50
51
52
53
54
55
56
57
58
|
private List<StreamEdge> createChain(
final Integer currentNodeId,
final int chainIndex,
final OperatorChainInfo chainInfo,
final Map<Integer, OperatorChainInfo> chainEntryPoints) {
省略部分代码 ...
/**
* 根据当前节点是否是是 Chain链的起始节点,如果是起始节点,则调用 createJobVertex()方法创建它,否则,创建一个新的 StreamConfig 对象
*/
StreamConfig config =
currentNodeId.equals(startNodeId)
? createJobVertex(startNodeId, chainInfo)
: new StreamConfig(new Configuration());
/**
* 尝试转换动态分区,AdaptiveBatchScheduler Flink 根据用户作业执行情况,自动设置并行度
*/
tryConvertPartitionerForDynamicGraph(chainableOutputs, nonChainableOutputs);
// 设置当前节点的操作符配置
setOperatorConfig(currentNodeId, config, chainInfo.getChainedSources());
//
setOperatorChainedOutputsConfig(config, chainableOutputs);
// we cache the non-chainable outputs here, and set the non-chained config later
opNonChainableOutputsCache.put(currentNodeId, nonChainableOutputs);
// 如果当前节点是起始节点
if (currentNodeId.equals(startNodeId)) {
chainInfo.setTransitiveOutEdges(transitiveOutEdges);
chainInfos.put(startNodeId, chainInfo);
config.setChainStart();
config.setChainIndex(chainIndex);
config.setOperatorName(streamGraph.getStreamNode(currentNodeId).getOperatorName());
config.setTransitiveChainedTaskConfigs(chainedConfigs.get(startNodeId));
} else {
// 如果不是构建 Map<Integer, StreamConfig> chainedTaskConfigs
chainedConfigs.computeIfAbsent(
startNodeId, k -> new HashMap<Integer, StreamConfig>());
config.setChainIndex(chainIndex);
StreamNode node = streamGraph.getStreamNode(currentNodeId);
config.setOperatorName(node.getOperatorName());
chainedConfigs.get(startNodeId).put(currentNodeId, config);
}
// 设置当前 operatorId uuid
config.setOperatorID(currentOperatorId);
// 设置可链接的边 chainEnd 结束标识
if (chainableOutputs.isEmpty()) {
config.setChainEnd();
}
return transitiveOutEdges;
} else {
return new ArrayList<>();
}
}
|
到这里,看似已经完成了setChaining(hashes, legacyHashes)
方法的介绍, 可能你会像我一样在阅读源码过程中忽略了一些变量的定义和赋值,在StreamingJobGraphGenerator#setChaining(hashes, legacyHashes)
方法没有返回值,在创建算子链的过程中,会统计当前节点的出边不能合并Chain链的个数,并且添加到Map<Integer, List<StreamEdge>> StreamingJobGraphGenerator.opNonChainableOutputsCache
中, 避免出现一些遗漏,可参考下图所示处理流程,得到一些集合变量,它们会在后续构建 JobGraph的链路中起到承上启下的作用:

构建新链路
1
2
3
4
|
final Map<Integer, Map<StreamEdge, NonChainedOutput>> opIntermediateOutputs =
new HashMap<>();
setAllOperatorNonChainedOutputsConfigs(opIntermediateOutputs);
setAllVertexNonChainedOutputsConfigs(opIntermediateOutputs);
|
setAllOperatorNonChainedOutputsConfigs(opIntermediateOutputs)
StreamingJobGraphGenerator#setAllOperatorNonChainedOutputsConfigs()
方法中遍历了StreamingJobGraphGenerator.opNonChainableOutputsCache
集合,它存放的是 StreamNodeId和它下游是不可以合并Chain链的出边信息。
该方法传入了一个空集合final Map<Integer, Map<StreamEdge, NonChainedOutput>> opIntermediateOutputs = new HashMap<>();
, 利用computeIfAbsent()
方法返回Value
的引用,再调用StreamingJobGraphGenerator#setOperatorNonChainedOutputsConfig()
方法设置出边的侧输出流、序列化等配置。

setAllVertexNonChainedOutputsConfigs(opIntermediateOutputs)
StreamingJobGraphGenerator#setAllVertexNonChainedOutputsConfigs()
方法遍历 StreamNode 转换而来的 JobVertex 的 StreamNodeId,它同时也是每个算子链的 StartNodeId,以 StreamWordCount 为例,5个StreamNode,构建了3个 jobVerties, 如下图所示:

为了避免误导读者,我在上图中将 StreamEdge 标记了差号,因为 JobVertex 中间的边的信息后面会有改变;
遍历算子链,判断当前算子链是否包含不可以合并Chain链的出边, 对于没有出边仅是更新下 config 信息。而对于存在不可以合并Chain链的出边
会调用StreamingJobGraphGenerator#connect()
方法构建新的边。

接下来,探索新的边
的构造流程;
根据 jobvertex 的出边 StreamEdge 获取 head、downStream 的 jobvertex,在根据数据的分发模式创建JobEdge jobEdge
, 创建 jobEdge的方法如下:
1
2
3
4
5
6
7
8
9
10
11
12
13
14
15
|
public JobEdge connectNewDataSetAsInput(
JobVertex input,
DistributionPattern distPattern,
ResultPartitionType partitionType,
IntermediateDataSetID intermediateDataSetId,
boolean isBroadcast) {
IntermediateDataSet dataSet =
input.getOrCreateResultDataSet(intermediateDataSetId, partitionType);
JobEdge edge = new JobEdge(dataSet, this, distPattern, isBroadcast);
this.inputs.add(edge);
dataSet.addConsumer(edge);
return edge;
}
|
根据 headJobVertex#getOrCreateResultDataSet()方法会创建IntermediateDataSet
对象,在它的构造方法中可了解到,JobEdge 内部target
指向的是一个 jobVertex
,source
指向的是IntermediateDataSet
对象。 下面是 JobEdge的构造方法:
1
2
3
4
5
6
7
8
9
10
11
12
13
|
public JobEdge(
IntermediateDataSet source,
JobVertex target,
DistributionPattern distributionPattern,
boolean isBroadcast) {
if (source == null || target == null || distributionPattern == null) {
throw new NullPointerException();
}
this.target = target;
this.distributionPattern = distributionPattern;
this.source = source;
this.isBroadcast = isBroadcast;
}
|
创建完 jobEdge,会将它添加到 JobVertex.inputs属性中,再将 jobEdge
添加到IntermediateDataSet.consumers
集合中。特别注意,JobEdge是如何关联 JobVertex,应该有了大体的了解,如下图:

所以经过 setAllVertexNonChainedOutputsConfigs()
处理,完成了 JobVertex 的关联关系。

JobGraph 的其他配置
对于JobGraph的 图的构造上面已经完成,下面会涉及到一些 JobGraph 实例的其他设置,比如节点的槽位共享组信息设置、资源设置、用户自定义文件设置等。
setPhysicalEdges()
将每个 JobVertex 的入边集合也序列化到该 JobVertex 的 StreamConfig 中, setSlotSharingAndCoLocation()
为每个 JobVertex 指定所属的 SlotSharingGroup 以及设置 CoLocationGroup;
后面的一些参数配置,等到它的具体的使用时,介绍会更深刻。此时不能算是该篇的核心。
1
2
3
4
5
6
7
8
9
10
11
12
13
14
15
16
17
18
19
20
21
22
23
24
25
26
27
28
29
30
31
32
33
34
35
36
37
38
39
40
41
42
43
44
45
46
47
48
49
50
51
52
53
54
55
56
57
58
59
60
61
62
63
64
65
66
67
68
69
70
71
72
73
74
75
76
77
78
79
80
81
82
83
84
85
86
87
88
89
|
private JobGraph createJobGraph() {
// 省略部分代码 ...
// 设置物理边(Physical Edges)。物理边通常指的是在任务之间实际传输数据的边。
setPhysicalEdges();
// 标记哪些任务支持并发执行尝试。在某些情况下,Flink 允许任务尝试并发执行,以提高容错性和性能。
markSupportingConcurrentExecutionAttempts();
// 验证shuffle是否在批处理模式下执行。
validateHybridShuffleExecuteInBatchMode();
// 设置槽(Slot)共享和协同定位(Co-location)
setSlotSharingAndCoLocation();
// 设置管理的内存比例。这是为了分配和管理 Flink 任务的内存资源
setManagedMemoryFraction(
Collections.unmodifiableMap(jobVertices),
Collections.unmodifiableMap(vertexConfigs),
Collections.unmodifiableMap(chainedConfigs),
id -> streamGraph.getStreamNode(id).getManagedMemoryOperatorScopeUseCaseWeights(),
id -> streamGraph.getStreamNode(id).getManagedMemorySlotScopeUseCases());
// 配置检查点(Checkpointing)。检查点是 Flink 的容错机制,用于在任务失败时恢复状态。
configureCheckpointing();
// 设置 JobGraph 的保存点(Savepoint)恢复设置
jobGraph.setSavepointRestoreSettings(streamGraph.getSavepointRestoreSettings());
// 准备用户定义的资源(如文件或对象)
final Map<String, DistributedCache.DistributedCacheEntry> distributedCacheEntries =
JobGraphUtils.prepareUserArtifactEntries(
streamGraph.getUserArtifacts().stream()
.collect(Collectors.toMap(e -> e.f0, e -> e.f1)),
jobGraph.getJobID());
// 将用户定义的资源添加到 JobGraph 中,比如 cache
for (Map.Entry<String, DistributedCache.DistributedCacheEntry> entry :
distributedCacheEntries.entrySet()) {
jobGraph.addUserArtifact(entry.getKey(), entry.getValue());
}
// set the ExecutionConfig last when it has been finalized
try {
// 设置 JobGraph 的执行配置(ExecutionConfig)。这个配置包含了任务执行时的各种参数和设置。
jobGraph.setExecutionConfig(streamGraph.getExecutionConfig());
} catch (IOException e) {
throw new IllegalConfigurationException(
"Could not serialize the ExecutionConfig."
+ "This indicates that non-serializable types (like custom serializers) were registered");
}
// 设置 JobGraph 的作业配置(JobConfiguration)。这通常包含了作业的元数据和其他设置。
jobGraph.setChangelogStateBackendEnabled(streamGraph.isChangelogStateBackendEnabled());
// 在顶点的名称中添加顶点索引的前缀。这可能是为了更清晰地标识图中的每个顶点。
addVertexIndexPrefixInVertexName();
// 设置顶点的描述。这通常用于记录或显示顶点的信息,帮助用户或开发者更好地理解图中的每个顶点。
setVertexDescription();
/**
* vertexConfigs.values().stream():从 vertexConfigs 的值中创建一个流。
* map:将每个配置对象(config)映射为通过 triggerSerializationAndReturnFuture 方法触发的序列化操作,并返回一个 Future 对象。这个 Future 对象代表了一个异步操作的结果。
* collect(Collectors.toList()):将所有 Future 对象收集到一个列表中。
* FutureUtils.combineAll(...):等待所有 Future 对象完成。这通常意味着等待所有配置对象的序列化操作完成。
* .get():阻塞当前线程,直到所有 Future 对象都完成,并获取结果。如果在这个过程中有任何异常发生,它将在此处被抛出。
*/
// Wait for the serialization of operator coordinators and stream config.
try {
FutureUtils.combineAll(
vertexConfigs.values().stream()
.map(
config ->
config.triggerSerializationAndReturnFuture(
serializationExecutor))
.collect(Collectors.toList()))
.get();
/**
* 等待序列化完成并更新作业顶点.
* 用于确保所有序列化的 Future 对象都已经完成,并更新 JobGraph 中的相关顶点。
* 这可能是因为在序列化过程中可能修改了顶点的某些属性或状态,需要更新到 JobGraph 中
*/
waitForSerializationFuturesAndUpdateJobVertices();
} catch (Exception e) {
throw new FlinkRuntimeException("Error in serialization.", e);
}
/**
* 检查 streamGraph 是否有作业状态钩子(JobStatusHooks)。作业状态钩子通常用于在作业生命周期的不同阶段执行自定义逻辑,如作业提交、恢复等。
* 如果有,将 streamGraph 中的作业状态钩子设置到 jobGraph 中,以确保这些钩子在 jobGraph 执行时也会被触发。
*/
if (!streamGraph.getJobStatusHooks().isEmpty()) {
jobGraph.setJobStatusHooks(streamGraph.getJobStatusHooks());
}
return jobGraph;
}
|
总结
从 StreamGraph 到 JobGraph 分析完后,感觉自己离真想又更近一步。